共青团中央关于印发《全国团干部教育培训规划(2024—2028年)》的通知
中青发〔2024〕2号
共青团各省、自治区、直辖市委,中央军委政治工作部组织局群团处,全国铁道团委,全国民航团委,中央和国家机关团工委,中央金融团工委,中央企业团工委,全国税务团工委,新疆生产建设兵团团委,共青团中央机关各部门、各直属单位:
《全国团干部教育培训规划(2024—2028年)》已经共青团中央书记处会议审议批准。现印发你们,请认真贯彻落实。
共青团中央
2024年1月9日
全国团干部教育培训规划(2024—2028年)
团干部教育培训是建设高素质团干部队伍的先导性、基础性、战略性工程,在推进中国特色社会主义伟大事业和党的建设新的伟大工程、推动新时代新征程党的青年工作和共青团事业实现新的更大发展中具有不可替代的重要地位和作用。为培养造就忠诚干净担当的高素质团干部队伍,根据《全国干部教育培训规划(2023—2027年)》、《中国共产主义青年团章程》和有关规章制度,结合团干部教育培训工作实际,制定本规划。
一、总体要求
(一)指导思想。高举中国特色社会主义伟大旗帜,坚持马克思列宁主义、毛泽东思想、邓小平理论、“三个代表”重要思想、科学发展观,全面贯彻习近平新时代中国特色社会主义思想,深入贯彻习近平总书记关于党的建设的重要思想和习近平总书记关于青年工作的重要思想,深入贯彻党的二十大精神,认真落实新时代党的建设总要求和新时代党的组织路线,深刻领悟“两个确立”的决定性意义,增强“四个意识”、坚定“四个自信”、做到“两个维护”,把深入学习贯彻习近平新时代中国特色社会主义思想作为主题主线,以坚定理想信念宗旨为根本,以提升政治能力、理论素养、群众工作本领为关键,以增强推进中国式现代化建设、做好党的青年工作的本领为重点,紧紧围绕助力完成好新时代新征程党的使命任务,持续深化党的创新理论武装,强化政治训练,加强履职能力培训,深入推进团干部教育培训工作改革创新,增强团干部教育培训的时代性、系统性、针对性、有效性,高质量教育培训团干部,高水平服务党和国家事业发展,为动员引领广大团员和青年为强国建设、民族复兴伟业团结奋斗、挺膺担当提供思想政治保证和能力支撑。
(二)主要目标。党的创新理论武装更加系统深入,用习近平新时代中国特色社会主义思想凝心铸魂取得显著成效,广大团干部理论素养不断增强,理想信念更加坚定、思想意志更加统一、行动步调更加一致,对党的创新理论更加笃信笃行,用以指导实践、推动工作更加自觉。政治训练更加扎实有效,广大团干部政治能力不断增强,党性更加坚强,作风更加过硬,政治判断力、政治领悟力、政治执行力不断提高,政治纪律和政治规矩意识进一步增强,自觉在政治立场、政治方向、政治原则、政治道路上同以习近平同志为核心的党中央保持高度一致。履职能力培训更加精准管用,广大团干部服务青年的群众工作本领不断增强,贯彻新发展理念、构建新发展格局、推动高质量发展能力进一步提高,统筹发展和安全的能力不断提升,为党做好青年工作的专业能力不断增强,团结动员广大团员青年积极投身中国式现代化建设的实战能力进一步提高,专业知识和人文综合素养更加完备。团干部教育培训体系更加科学健全,培训内容更具时代性系统性,培训方法更具针对性有效性,培训保障更加坚实有力,培训制度更加规范完备,选育管用机制更加协同高效。

二、坚持不懈用习近平新时代中国特色社会主义思想凝心铸魂
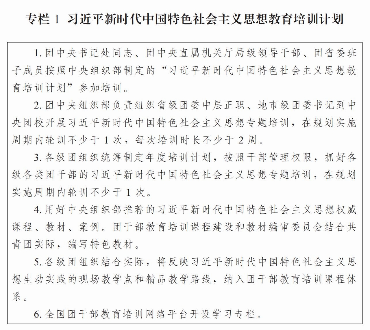
(一)聚焦聚力,久久为功。完善团干部理论教育培训长效机制,落实党的创新理论学习教育计划,组织实施习近平新时代中国特色社会主义思想教育培训计划(专栏1),系统谋划、持续用力,不断把思想铸魂、理论武装工作引向深入。坚持把习近平新时代中国特色社会主义思想作为团的各级领导机关班子成员理论学习中心组学习首要内容,作出具体安排、精心组织实施;作为各级团干部教育培训机构的主课必修课,办好理论进修班、理论研修班;作为团干部学习的中心内容,全面系统学、持续深入学、联系实际学。以县处级及以上团干部为重点,开展习近平新时代中国特色社会主义思想和党的二十大精神集中轮训;深入开展主题教育,通过专题学习、研讨交流、主题党课、调查研究、建章立制等形式,推动党的创新理论学习教育走深走实走心,使广大团干部更加深刻领悟“两个确立”的决定性意义,更加自觉增强“四个意识”、坚定“四个自信”、做到“两个维护”。深入开展习近平总书记关于青年工作的重要思想学习培训,使广大团干部学习掌握党的青年工作的地位作用、目标任务、职责使命、实践要求,为做好新时代新征程党的青年工作打牢思想基础。

(二)讲深学透、入脑入心。加强理论阐释,讲清楚习近平新时代中国特色社会主义思想的科学体系和核心要义,讲清楚“两个结合”的历史逻辑、理论逻辑、实践逻辑,讲清楚这一思想的世界观、方法论和贯穿其中的立场观点方法,讲清楚这一思想的道理学理哲理,教育引导团干部正确认识把握这一思想的精神实质。改进理论教学,坚持历史和现实相贯通、国际和国内相关联、理论和实际相结合,推行课堂讲授、案例解析、现场感悟相结合的教学方式,增强理论教育的吸引力感染力说服力。开展集体备课,深化对习近平总书记关于青年工作的重要思想的教学研究,讲清楚党的创新理论在青年工作领域的具体呈现和内在逻辑,讲清楚习近平总书记关于青年工作的重要思想的深刻内涵和实践要求。中央团校和全国青少年井冈山革命传统教育基地发挥示范引领作用,围绕习近平新时代中国特色社会主义思想,紧扣习近平总书记关于青年工作的重要思想,开发青年工作理论和实践创新精品课程,举办教学研讨会,组织开展精品课程点评观摩交流活动。组织团干部读原著学原文、悟原理知原义,原原本本研读《习近平谈治国理政》、《习近平著作选读》、《习近平新时代中国特色社会主义思想专题摘编》、《论党的青年工作》、《习近平关于青少年和共青团工作论述摘编》等重要著作,深入学习领会习近平总书记在同团中央新一届领导班子集体谈话时的重要讲话精神,跟进学习习近平总书记最新重要讲话和重要论述。完善理论学习考核评价机制,强化述学评学,把学习贯彻习近平新时代中国特色社会主义思想情况作为考核各级团的领导班子和衡量团干部思想政治素质的重要内容。
(三)知行合一、推动工作。坚持学思用贯通、知信行统一,引导团干部深刻领悟习近平新时代中国特色社会主义思想蕴含的坚定理想信念、真挚为民情怀、高度历史自信、无畏担当精神,筑牢信仰之基、补足精神之钙、把稳思想之舵,真正做习近平新时代中国特色社会主义思想的坚定信仰者、积极传播者、忠实实践者。坚持学用结合、学以致用,引导教师联系实际教、团干部联系实际学,紧密结合实践遇到的新问题、改革发展稳定存在的深层次问题、人民群众急难愁盼问题、国际变局中的重大问题、党的建设面临的突出问题,围绕党和国家事业中心任务和青年时代特点,聚焦新形势新任务对团的建设和工作提出的新目标新要求,从党的创新理论中悟规律、明方向、学方法、增智慧,在深化、内化、转化上下功夫,不断提高战略思维、历史思维、辩证思维、系统思维、创新思维、法治思维、底线思维能力,全面提升政治能力、理论素养、群众工作本领,把习近平新时代中国特色社会主义思想转化为坚定理想、锤炼党性和指导实践、推动工作的强大力量,自觉用习近平总书记关于青年工作的重要思想指导团的建设和工作,推动中国青年运动和党的青年工作守正创新、蓬勃发展。
三、围绕深刻领悟“两个确立”的决定性意义、坚决做到“两个维护”,强化政治训练
(一)明确政治训练重点内容。加强党的理论教育,以深入学习贯彻习近平新时代中国特色社会主义思想为主题主线,组织团干部深入学习党的基本理论、基本路线、基本方略,深入学习习近平总书记关于青年工作的重要思想,提高把握方向、把握大势、把握全局的能力,为做好新时代新征程党的青年工作打牢思想基础。把党性教育贯穿团干部教育培训全过程,突出党章和党规党纪学习教育,强化政治忠诚教育,加强政治纪律和政治规矩教育,强化民主集中制教育,加强斗争精神和斗争本领养成,开展党的全面领导、党的建设等方面培训,提高团干部辨别政治是非、保持政治定力、驾驭政治局面、防范政治风险的能力。强化党的宗旨、革命传统教育,开展党史、新中国史、改革开放史、社会主义发展史、中华民族发展史学习培训,坚持用以伟大建党精神为源头的中国共产党人精神谱系教育团干部,坚持用共青团百余年来与党同心、跟党奋斗的光荣传统教育团干部,加强党风廉政教育,坚决反对“四风”,永葆共产党人政治本色。加强铸牢中华民族共同体意识教育,引导团干部树立正确的国家观、历史观、民族观、文化观、宗教观。加强社会主义核心价值观教育、中华优秀传统文化教育、中华民族传统美德教育,强化政德教育、警示教育,开展家庭家教家风教育。强化正确权力观、政绩观、事业观教育,引导团干部倍加珍惜为党做青年工作的宝贵机会,心无旁骛干好本职工作,用实打实的业绩赢得党的信任、赢得社会尊重、赢得青年口碑。
(二)突出“关键少数”政治训练。坚持把政治训练贯穿团干部成长全周期,使团干部的政治素养、政治能力与担负的领导职责相匹配。强化“一把手”政治培训,有计划地选调团的各级领导机关主要负责同志到团干部教育培训机构参加专题培训。强化对团县(市、区、旗)委书记这一群体的培训,实施团县(市、区、旗)委书记能力提升计划(专栏2)。突出对团的领导机关干部的政治训练,各级团的领导机关加强对机关干部的常态化政治能力培训。加强对青年人才的政治引领,团中央组织部会同有关单位每年组织一定数量青年人才开展国情研修。积极推动将地方团的领导机关班子成员培训纳入地方党委组织开展的干部政治理论培训范畴。

四、加强履职能力培训,增强做好新时代新征程党的青年工作本领
(一)聚焦“国之大者”。围绕贯彻落实党的二十大作出的重大战略部署,分层级分领域开展以“国之大者”为主题的各类专题培训,提高团干部推动高质量发展本领、服务青年群众本领、防范化解风险本领,提高团干部团结动员广大团员青年积极投身中国式现代化建设,在科技创新、乡村振兴、绿色发展、社会服务、卫国戍边等各领域各方面争当排头兵和生力军的能力。坚持干什么学什么、缺什么补什么,加强与岗位职责相匹配的通识教育培训,重点开展经济、政治、文化、社会、生态文明、党的建设、宪法和法律法规等知识学习培训,引导团干部及时填知识空白、补素质短板、强能力弱项,提升团干部适应新时代要求的专业化能力水平,掌握党的青年工作理论和青年政策、青年群众工作路径方法等。加强信息技术、人工智能、生物技术、新能源、新材料等新知识新技能学习培训,帮助团干部不断开阔视野、提高综合素养。
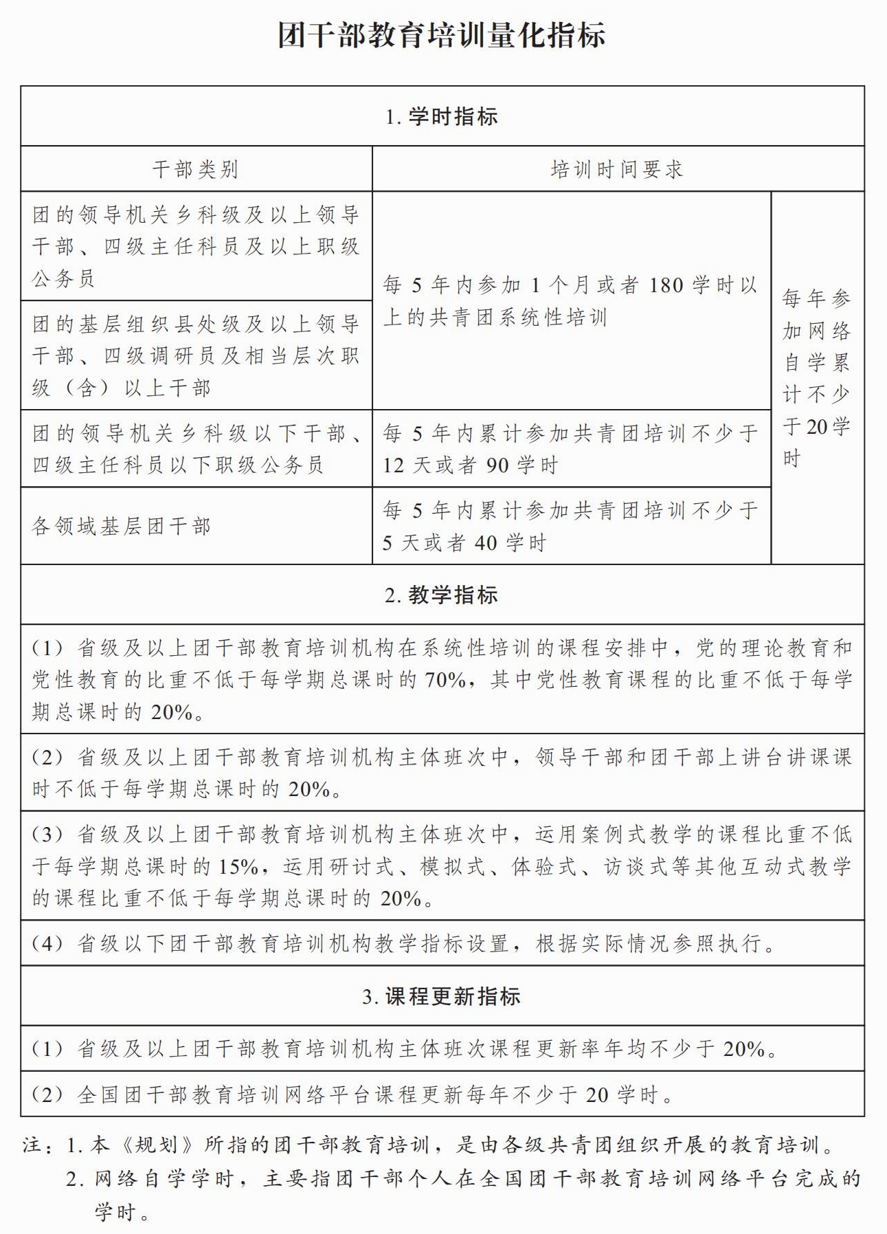
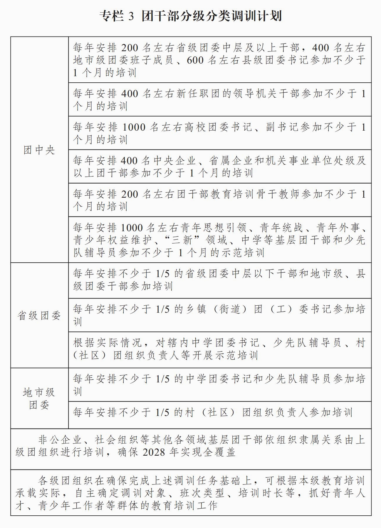
(二)坚持分级分类。根据各级团的领导机关干部、高校团干部、国有企业和机关事业单位团干部、中学团干部、乡镇(街道)团(工)委书记、村(社区)团组织负责人、非公企业、社会组织等其他各领域基层团干部的不同对象特点,把团干部履职能力培训的普遍性要求与不同类别、不同层级、不同岗位团干部的特殊需要结合起来,整合优质资源,加强团干部教育培训机构与党校(行政学院)、干部学院、党性教育基地等的合作联动,多渠道多方面开展履职能力培训,切实增强教育培训的时代性、系统性、针对性、有效性。发挥中央团校、全国青少年井冈山革命传统教育基地主体作用,围绕党的中心任务、党中央重大决策部署和国家重大战略需求开展专题培训;发挥全国团干部教育培训基地优势,开展政策解读、重点任务落实等专题培训;发挥地方团干部教育培训机构优势,开展基层团干部实务培训;发挥全国团干部教育培训网络平台作用,抓好履职通识培训;加强与派出单位、接收单位的协作,抓好援派帮扶干部人才、挂职干部等教育培训。积极创造条件,支持干部在职自学。实施团干部分级分类调训计划(专栏3)。

(三)突出实战实效。强化基层导向,把准培训需求,加强培训设计,选优配强师资,综合运用多种方式方法开展实战化培训,实施基层团干部培训提升计划(专栏4)。坚持“干而论道”,注重邀请领导干部、专家学者、基层团干部、先进青年典型等授课,让懂政策的人讲政策、有经验的人谈经验、会方法的人教方法。团的领导机关要加强对边疆地区、乡村振兴重点帮扶地区团干部教育培训支持力度。强化专业导向,针对青年思想引领、青年统战、青年外事、青少年权益维护、“三新”领域、中学等类别团干部和少先队辅导员开展专题培训,紧贴业务实操,加大案例教学比重,把实践中鲜活生动的案例及时运用到教育培训中。运用情景模拟、桌面推演、工作复盘等方法,让团干部在仿真情境中学习如何处理问题、化解矛盾、防范风险。探索把课堂搬到基层一线和普通青年中去,让团干部在实践中学习掌握开展调查研究、密切联系青年、做好群众工作的方式方法,提升解决实际问题的能力本领。加强案例开发和实训室建设。实施新任职团干部培训计划(专栏5)。


五、推进培训资源建设,夯实培训保障基础
(一)培训机构建设。加强团干部教育培训机构规范管理和质量提升,推进各级团校、团干部教育培训基地建设,构建以中央团校、全国青少年井冈山革命传统教育基地为龙头,各级团校、团干部教育培训基地相互补充、布局合理、规范有序的培训机构体系,强化中央团校对地方团校的业务指导,不断提高办学水平。加强各类团干部教育培训机构规范管理,开展团干部教育培训机构办学质量评估。支持各地各级团组织联合开展培训,鼓励团干部教育培训机构开展区域协作交流,推动优质培训资源共建共享。实施团干部教育培训机构质量提升计划(专栏6)。

(二)师资队伍建设。加大名师培养引进力度,把团干部教育培训师资纳入各级青年人才政策支持范畴,努力造就一批对党忠诚、精通党的创新理论、授课水平高、在学科领域有影响力的知名教师。加强师资队伍党性教育和业务培训,完善专职教师通过列席会议、基层调研、挂职锻炼等方式促进知识更新、加深理论研究。通过“名师带徒”等方式,加强中青年骨干教师培养。大力推进团干部上讲台,实施团干部上讲台计划(专栏7)。注重在领导干部、先进青年典型、优秀基层团干部中遴选培养师资。分级建设师资库。探索建立符合团干部教育培训特点的师资队伍考核评价体系。

(三)课程教材建设。用好中央组织部推荐的好课程、好教材、好案例。遵循分级分类原则,持续推进团干部教育培训课程的开发和更新。加强精品课程建设,建立团干部教育培训精品课程库,5年内打造30门左右精品课程,实现优质课程资源共享。大力推进案例课程建设,及时把工作实践中的最新成果、新鲜经验运用到教学中。加强教材建设,重点围绕习近平总书记关于青年工作的重要思想以及中国青年运动史、中国少年儿童运动史、基础团务等,开发与团干部教育培训课程体系相配套的培训教材。制定团干部教育培训课程指导大纲(专栏8)。

(四)经费保障。各级团组织要积极推动团干部教育培训工作纳入党政培训工作整体规划,将团干部教育培训经费列入年度预算,保证工作需要。做好基层团干部教育培训经费保障,各级团组织可以使用留存的团费组织培训基层团干部。积极整合资源,拓宽团干部教育培训经费来源渠道。严格管理培训经费,严把培训标准,加强团干部教育培训经费管理,保证专款专用,提高使用效益。
六、推动网络培训体系建设,提升团干部教育培训数字化水平
(一)推进网络培训平台建设。建设以全国团干部教育培训网络平台为引领、各培训机构网络培训平台为补充的平台体系,逐步形成互联互通、开放共享的网络培训格局。加强团干部网络学习成效考核,规范网络学习行为。组织开展平台建设、运行情况评估。严格落实国家信息安全等级保护和数据分类分级保护等制度,按照“谁主管谁负责、谁建设谁负责”的原则,强化网络培训安全保障。
(二)加强网络培训课程建设。鼓励团干部教育培训机构开发精品网络课程。注重把握网络教学特点和规律,改进授课方式,提高制作水平,丰富呈现形式,提升课程质量。严把网络课程政治关、质量关,规范讲授、制作、审核、发布和更新、退出流程。充分发挥网络培训优势,推动优质资源下基层。用好网络直播培训形式,增强现场体验感。实施团干部网络培训提质增效计划(专栏9)。

七、深化改革创新,提升团干部教育培训质量和活力
(一)完善制度机制。着力构建科学规范、系统集成、协同高效、执行有力的团干部教育培训制度体系。完善需求调研、计划生成会商机制,加强团干部教育培训主管部门与行业主管部门、培训机构、干部所在单位沟通协商。完善组织调训机制,严肃调训纪律,严格执行调训审批、报备等规定,完善点名调训和补训制度,实现科学调训、精准调训,定期通报调训情况。完善双重管理团干部培训机制,避免重复调训。完善定点帮扶、对口支援培训机制。各级团组织参照建立相应调训组织制度。
(二)改进方式方法。鼓励加强团干部教育培训方式方法创新,根据培训内容要求和团干部特点,综合运用讲授式、研讨式、案例式、模拟式、体验式、访谈式等方法,推行结构化研讨、行动学习等研究式学习,探索翻转课堂等方法,突出仪式教育和光荣感教育,加强实践教学,开展教学方法运用示范培训。
(三)加强考核评估。持续健全团干部教育培训考核制度,针对学员学习态度、党性修养、学风作风、理论知识等进行考核,1个月以上的班次组织开展政治理论闭卷考试,考核不合格者不予结业。创新学员考核评价方式,在中长期班次中推行学员表现全程纪实管理、考核,建立全方位评价体系,探索训后跟踪考核机制。加强对团干部教育培训机构、班次、课程的质量评估,坚持定量与定性相结合,进一步完善评估指标体系,评估结果作为团干部教育培训机构改进工作、承担培训任务、指导教学部门和教师改进教学的重要依据,以评促改、以评促建。
(四)严格培训管理。贯彻落实全面从严治党、全面从严管团治团各项要求,坚持从严治校、从严治教、从严治学。加强培训机构管理,严格落实意识形态工作责任制,落实中央八项规定及其实施细则精神,厉行勤俭节约,弘扬学习之风、朴素之风、清朗之风。加强教师管理,重视师德师风建设,严肃讲坛纪律,完善跟班管理制度,实行班主任责任制,注重对跟班管理人员的教育管理。加强学员管理,严肃培训纪律,注重发挥学员党支部和班委会作用,严肃培训期间党内政治生活,严格执行学员管理相关规定。建立学风督查长效机制,发现问题及时整改并按规定严肃追究相关单位和人员责任。
八、组织领导
各级团组织要加强对团干部教育培训工作的领导,把团干部教育培训工作纳入共青团建设整体部署,围绕本规划提出的目标和任务,结合实际制定本地区本领域贯彻落实举措,开展督促检查和调查研究等工作的过程中要注意了解规划实施情况。各级团的领导机关主要负责同志要切实履行职责,及时研究解决团干部教育培训工作中的困难和问题。
各级团的组织部门要切实履行组织实施和管理职责,加强整体规划、制度建设、宏观指导、协调服务和督促检查,围绕本规划提出的目标和任务,结合实际制定实施意见,坚持分级分类,抓好贯彻落实。
各级团干部教育培训机构是团干部教育培训的实施主体,要在同级团委的领导下,承办好具体教学培训任务。
中国人民解放军和中国人民武装警察部队的团干部教育培训工作,由中央军委政治工作部根据本规划精神制定实施意见。